付款申请集成方案
2025-08-07 博创软件博创软件OA平台与用友ERP深度集成方案:采购审批、付款申请与财务报销一体化实践
在当今企业数字化转型浪潮中,办公自动化(OA)系统与企业资源计划(ERP)的高效集成已成为提升运营效率、降低管理成本的关键举措。本文详细阐述博创软件OA平台与用友ERP的集成方案,重点聚焦采购审批、付款申请和财务报销三大核心业务流程,为企业提供一套实用、高效、可追溯的数据集成解决方案。
集成方案总体设计
博创软件OA平台与用友ERP的集成采用中间件技术架构,通过建立统一的数据交换平台,实现两大系统间的无缝对接。该方案借鉴了"ERP集成套件"的设计理念,将博创软件OA强大的流程引擎与用友ERP精细化的业务管理能力相结合,解决企业在业务单据填报与审批流程中的数据脱节、重复操作、追溯不完整等痛点问题。
集成方案的技术实现主要包括:
—API接口对接:采用RESTful API实现系统间实时数据交互,确保信息传递的及时性
—数据格式转换引擎:内置数据映射规则库,自动处理OA与ERP间的数据格式差异
—事务管理机制:采用两阶段提交协议,保证跨系统业务操作的原子性和一致性
—日志监控模块:全程记录数据流转轨迹,提供完整的操作审计线索
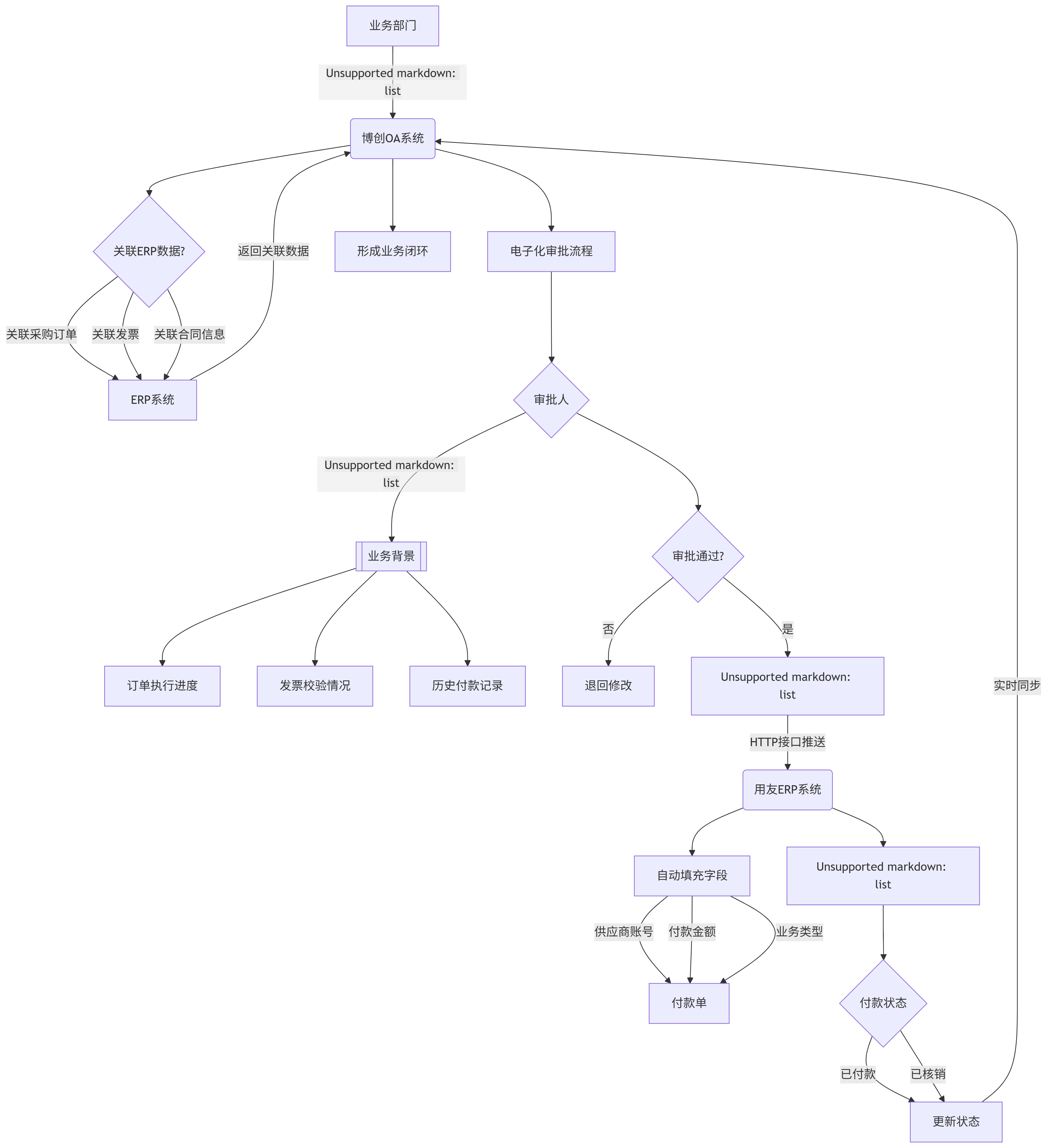
付款申请集成方案
付款申请是企业资金管控的关键节点,传统模式下财务人员需要在OA审批通过后,手动在ERP中创建付款单,工作量大且易出错。

集成流程设计
—付款申请发起:业务部门在博创软件OA填写付款申请单,关联ERP中的采购订单、发票或合同信息
—电子化审批:审批人可在线查看完整的业务背景,包括订单执行进度、发票校验情况及历史付款记录
—付款单自动生成:审批通过后,系统通过HTTP接口实时将数据推送至用友ERP付款单模块,自动填充供应商银行账号、付款金额、业务类型等字段
—付款状态回写:ERP中的付款执行状态(如已付款、已核销)实时同步至OA系统,形成闭环
技术实现要点
—异构系统对接:解决博创OA与用友ERP间的数据格式差异和接口调用限制,采用JSON作为中间数据格式
—多系统数据聚合:付款申请单可同时关联ERP采购数据、合同管理系统条款及发票管理系统信息
—资金计划联动:付款审批时自动核验资金计划,超计划付款自动触发特殊审批流程
预期效益
—财务人员手工操作减少80%,付款准确性显著提高
—实现"申请-审批-付款-核销"全流程电子化,平均处理时间从3天缩短至2小时
—强化资金计划管控,避免计划外付款
风险防控措施
—数据安全:采用SSL加密传输,关键数据脱敏处理,实施严格的权限控制
—系统稳定性:设计高可用架构,接口调用增加重试机制,实施7×24小时监控
—变更管理:建立严格的变更控制流程,所有修改需经过测试和审批
—用户培训:分角色开展针对性培训,制作视频教程和快速参考指南
博创软件OA平台与用友ERP的集成方案,通过采购审批、付款申请和财务报销三大核心业务流程的深度整合,实现了业务流程标准化、数据流转自动化、管理决策数字化,可为企业带来显著的运营效率提升和风险管理加强。
通过本方案的实施,企业将构建起一个高效协同、数据驱动的一体化管理平台,为数字化转型奠定坚实基础,最终实现运营效率提升、管理成本降低、风险控制加强的综合目标。





